Long live the library!
A bureaucratic body without a brain deals another blow to a beloved community space
This is a redacted and edited version of a piece I wrote earlier this year. I didn’t publish it at the time as the situation was unresolved, and there was some apprehension regarding me publicly naming the space. I’ve redacted names, but anyone who knows me will know what I’m talking about. Spoiler alert, the space has relocated voluntarily and is thriving.
It’s a sorry state of affairs when local councils, supposedly the level of government closest to the people, are closing down libraries.
The space in question was a volunteer-run library and community space, with a catalogue of over 8000 books, situated in an inner-north laneway. They had hosted music events, readings, classes, and knowledge exchanges.
The last event I attended there was an intimate and beautiful performance by Vinod Prasanna & Pranav Ramji, two apparent masters of the bansuri and tabla, generously inviting those present into a music tradition that I suspect few of us were familiar with. Support was from Abby Sundborn, who juxtaposed murmured lines, each of which was truncated to contain a subject and verb with no object, against the earthy timbre of her cello. The event took place between 2pm and 5pm.
Another was Gi’s Thought Makes Music album on Absorb launch, which eschewed the typical performance. Instead, a seated and silent crowd listened attentively to the album play in full, followed by a Q+A with yours truly, nervously asking the questions. DJs played, before and after at a muted volume, but the purpose of the event was deep listening, discussion, and being together – Kavil of Absorb addressed the audience to open the event, declaring “some music isn’t meant to be listened to alone, through airpods”. There’s a photo of Gigi and me below. This is a fond memory.
Gigi De Lacy and I in conversation at her album launch (thank you to whoever took this photo, it was forwarded to me and I saved it to my phone without confirming who took it!)
~
I haven’t written before about my day job, which is in the urban planning department of a local council, but it seems pertinent to do so now. In fact, I’ve previously worked at the council area in which this space stood.
The space is voluntarily closed its doors earlier this year, after being issued a non-compliance notice, which effectively instructed them to either cease operation or obtain a Planning Permit. A Planning Permit is required for the use of the land as a ‘place of assembly’ (including a library) within a General Residential Zone, which had not been obtained.
The site was inspected by two compliance officers, one of whom confirmed the reason for the notice - a complaint was received from a neighbour, in relation to attendees of an event blocking the laneway and thereby restricting vehicular access. He confirmed the number of complaints received was one. One is all it takes.
Volunteers behind the space reached out to their community for assistance, confused by the notice and its implications. Their email was forwarded onto me by one of my besties, Tess, who had been taking Italian classes there.
I got in touch to offer help and headed to one of their volunteer meetings with the unenviable task of demystifying this process.
~
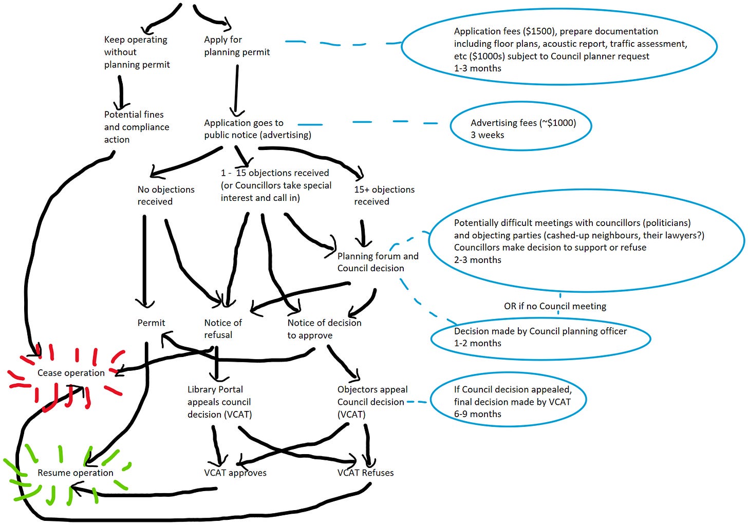
Virgo as I am, I prepared a flow chart to outline the possible process and outcomes for a planning application of this nature.
First, an application is lodged, and the applicant goes back and forth amending or adding information until the council planner thinks it’s ready for notice/advertising. At this point, neighbours and the public are given the opportunity to object. Their objections may or may not influence the eventual decision that a permit should be granted or refused. Depending on the volume of objections, and whether any appeals of the decision are made, the final decision is made either by the council planners (supposedly impartial public servants), Council (elected local politicians), or VCAT (the Victorian Civil and Administrative Tribunal). VCAT deals with appeals of the prior two avenues for decision-making.
The best case scenario would be a permit granted within around four months and expenses of $3000 at the very minimum, with restrictive conditions that wouldn’t allow music events. The worst case scenario would be a process that lasts more than a year, would cost exponentially more than the previous figure, and would be extremely emotionally taxing on the volunteers involved, still potentially resulting in a refusal - which would mean no permit being granted at the end of proceedings. And that’s with pro bono offers, including me writing submissions / handling meetings / etc and someone like Tess, an architect, preparing floor plans (I didn’t ask but I’m sure she would).
On account of my work, I’m a little desensitised to the absurdity of all this, though the volunteers were understandably shocked.
I found myself recalling an article that I read on my lunch break, incidentally while working at the council in 2017. The piece describes Operation Streamline, one piece of the bureaucratic puzzle that criminalises undocumented migrants and facilitates their mass incarceration and deportation in a number of southern states in the USA. Brandon Shimoda writes:
By telling us that he grew up in Tucson, [the judge] was telling us that he too was human. Once. I could almost believe that he might have originally been compelled to his work by an interest in people and their stories. But bureaucracy is not a brain without a body. Bureaucracy is a body without a brain. It is mouth and stomach and intestines. Whomever the judge was when he entered had not been destroyed but digested and distilled, instead, into the pure example of defensive complicity with which we were now being entertained. [emphasis added]
A volunteer mentioned that one of the two officers who attended seemed somewhat apologetic.
It’s true that individually, they don’t have any control over whether or not the Planning Scheme dictates that a permit is required. I’m sure they felt like their hands were tied - another metaphor for bodies that resist being controlled by brains that might know better.
That said, there are people within the halls of Council, but also more broadly in society, who would be completely unsympathetic. After all, the space was operating without a permit – they broke the rules. My personal experience from working in such organisations is that there are always some individuals within who are belligerent and cruel, who regard the community with distrust and disdain, and who would view the issuing of the compliance notice as the natural order of justice.
The ordeal that those behind the space went through is a case study of the consequences of this punitive, amoral logic.
~
The planning system clearly exists in a realm beyond what is accessible to the broader community. To navigate the system, and know the steps, timeframes, costs, and emotional implications of interacting with it, one requires either a friend with a relevant university degree and years of experience, or an overpaid industry consultant.
How could any organisation which seeks to decentre the profit imperative ever reasonably be expected to engage with this process and meet its opaque and subjective requirements?
Community-minded organisations like this space are inherently about action. They push forward with energy, and the community benefits from their labour and dedication.
And they emerge out of necessity. Councils do good work providing libraries and arts/cultural programming, but this sector is chronically underfunded and ignored, and they need to be supported by every level of government.
It’s difficult to imagine a world where the government does sufficiently facilitate and enable these spaces to thrive. When grassroots spaces emerge, it’s because we need them, and they are not being provided by anybody (any bureaucratic body) else.
Put simply, independent community and arts spaces emerge as a result of government failure.
~
I grew up in a unique time in Melbourne. Gentrification had begun to set in, but the inner city still had an abundance of small-scale spaces putting on music or arts events. I was too young to get into pubs and not interested in drinking, and these venues allowed me to access the culture I was so hungry for, that would not have otherwise been available to me as a teenager from dreary conservative suburbia.
At first I was nervous to attend these events, and while I remained shy, I eventually began to feel like I belonged. As well as having fun, I learned so much about taking action in order to create the world you wanted to see, or at least a haven away from what you don’t. Such spaces and events were instrumental in shaping my values and politics, while showing me how civic engagement works in practice.
I remember one such venue, which was on Nicholson Street in Fitzroy, not too far from the space this piece concerns. Apartments stand in its place now. It’s likely back then, this space was rented to musicians / artists / activists only because the owner was looking for a quick buck whilst holding onto the site, looking to sell it off to a property developer at the opportune moment. This is a common story throughout the inner city.
If I look at real estate listings of the surrounding properties near the space, another story begins to emerge. This is now a wealthy neighbourhood, with a median property price of $1,735,000 for houses and $745,000 for units, according to RealEstate.com. As such, it comes as no surprise that these residents would feel entitled, and would have the resources to ensure that they get what they feel entitled to.
The population densification and concentration of wealth in Melbourne’s inner north in the 15 years since this time I’m describing, has made operating independent, community-focused spaces or holding events in such a fashion near impossible, at least without substantial monetary resources and the ongoing prospects for more to be generated.
To use Fitzroy as an example, when I was growing up, I knew it as a bastion of left-of-centre activity and social progressivism. These days, it’s cruel and perverse that what probably comes to mind to most Melbourne residents, as well as social media-privy individuals overseas, is the Fitzroy Garage Party meme.
As summarised by KnowYourMeme.com:
Fitzroy Garage Party refers to discussions and parody videos that refer to a series of viral videos featuring men having a “garage party” in an inner-city suburb of Fitzroy in Melbourne, Australia. The videos gained virality after comments and reactions about the party and its attendees being cringe went viral, with other commentators noting the specific Australian private school-educated archetypes in attendance at the event, as well as other stereotypes being present in the gathering. The videos and their recreations went viral in late December 2022.
Fitzroy Garage Party was a house party at a private residence. As such, the Council would have no recourse to mitigate noise impacts or any other issues. That would be a job for the police, whose concern for community wellbeing (if you believe this truly exists) would clearly not extend to the pernicious long-term issues I’m describing.
The problem is not the people behind Fitzroy Garage Party. The problem is that they represent what Fitzroy, and much of inner Melbourne, has become.
~
In the meeting, near where we sit, is a corner of a bookshelf with a label identifying that this section of the library contains a collection of books by Hannah Arendt.
If the application of her most broadly known concept, “the banality of evil” seems too obvious or too hyperbolic for this situation, I’ll instead allude to her ideas regarding citizenship, action, and civic participation. From her 1974 essay Public Rights and Private Interests: A Response to Charles Frankel:
Throughout his life man moves constantly in two different orders of existence: he moves within what is his own, and he also moves in a sphere that is common to him and his fellow men. The “public good”, the concerns of citizens, is indeed the common good because it is localized in the world which we have in common without owning it. Quite frequently, it will be antagonistic to whatever we may deem good to ourselves in our private existence. The reckless pursuit of private interests in the public-political sphere is as ruinous for the public good as the arrogant attempts of governments to regulate the private lives of their citizens are ruinous for private happiness.
This paragraph, to me, brings into clear focus a distinction - the moral disengagement of the council officers and the private entitlement of the complainant (and by extension those who would uncritically defend this bureaucratic process), versus the civic engagement of those behind the space and the resulting benefit for the public good.
~
The end of the story is that the volunteer group decided to comply with the notice served, and relocated to a space that was more viable for the medium-long term. In another council jurisdiction.
As devastating as it is to reflect on the ordeal they went through, it’s reassuring to know that their efforts were not in vain. When the time came to relocate, they were able to do so, with their community following them, contributing time and resources to make the move possible.
The space is thriving. It’s a real hub of activity, with a diverse and growing community sharing their energy, creativity and resources. In the month of November I’ll be there for a gig, an album launch, stretch group, housing and urban planning discussion group, film screenings, and probably more. That said, they are still in need of resources - if you know where I’m talking about, please consider donating.
To those who have laboured tirelessly to make this space what it is, I thank you for your service.




